
2026年2月13日(金) 22:43
#研修会・スケジュール
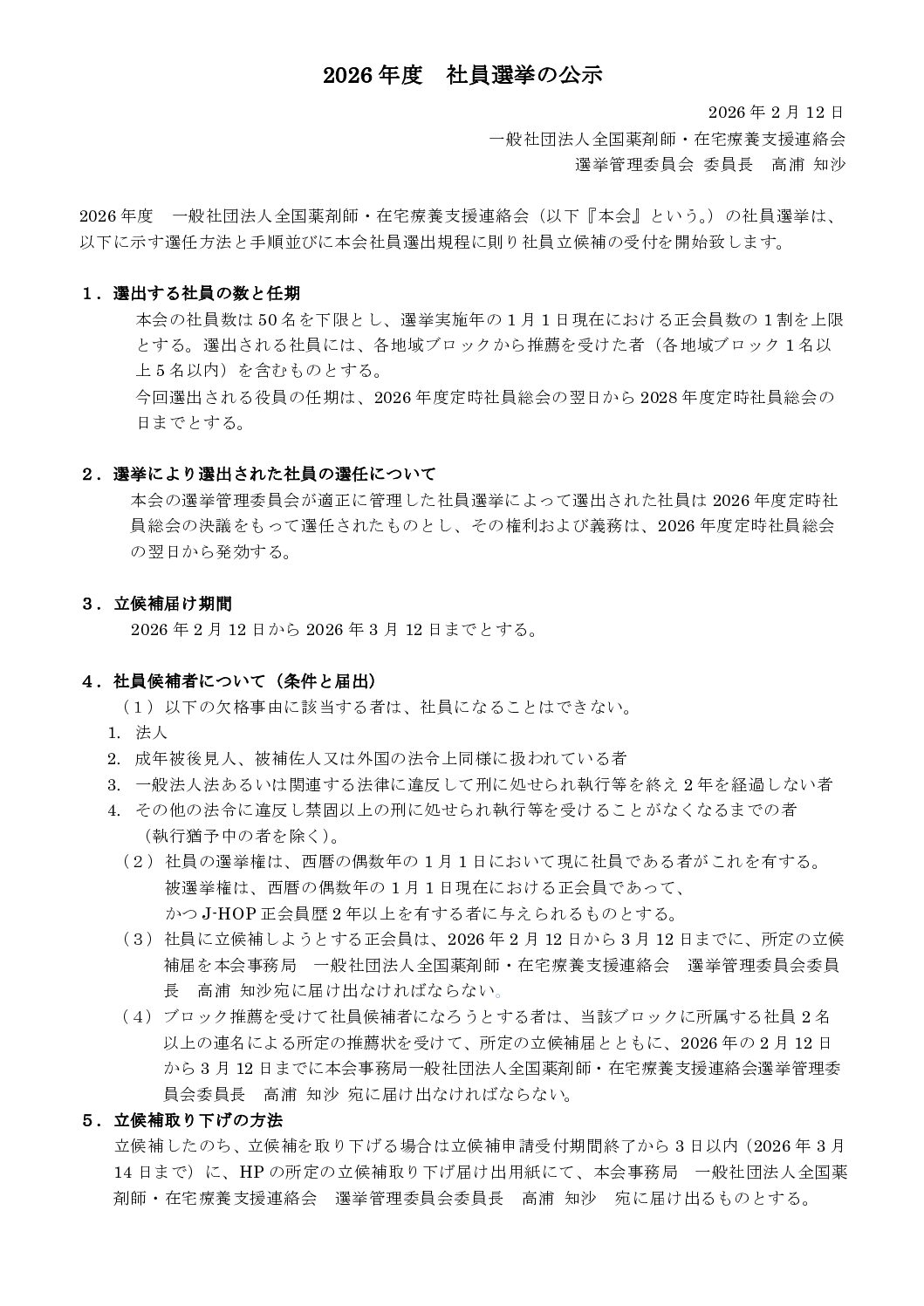
2026 年度 社員選挙の公示
↑上記PDFを参照ください。
2026 年度 一般社団法人全国薬剤師・在宅療養支援連絡会(以下『本会』という。)の社員選挙は、
以下に示す選任方法と手順並びに本会社員選出規程に則り社員立候補の受付を開始致します。
2026 年 2 月 12 日
一般社団法人全国薬剤師・在宅療養支援連絡会
選挙管理委員会 委員長 高浦 知沙
一覧に戻る

2026年2月13日(金) 22:43
#研修会・スケジュール
↑上記PDFを参照ください。
2026 年度 一般社団法人全国薬剤師・在宅療養支援連絡会(以下『本会』という。)の社員選挙は、
以下に示す選任方法と手順並びに本会社員選出規程に則り社員立候補の受付を開始致します。
2026 年 2 月 12 日
一般社団法人全国薬剤師・在宅療養支援連絡会
選挙管理委員会 委員長 高浦 知沙